정부, “‘전문직위군’으로 묶어 전보제한해 전문가로 육성”…1일부터 시행
기획재정부의 조세정책과, 법인세제과, 소득세제과 등 세제 분야와 국세청의 국제조사 분야, 관세청 관세탈루심사 및 조사 분야에 근무하는 직원들은 8년간 다른 직위군으로 전보가 제한된다.
안전행정부는 1일 통상, 안전 등 각 부처의 전략적인 업무분야에 재직하는 공무원들을 해당 직위에서 장기간 근무하도록 해 전문가로 육성해 나갈 계획이라면서 특히 전문가를 전략적으로 육성해 나갈 필요가 있는 분야는 해당 직위를 전문직위로 지정, 동일 분야는 전문직위군으로 묶어 전문직위는 4년, 전문직위군에서는 8년간 전보를 제한키로 했다고 밝혔다.
안전행정부(장관 강병규)에 따르면 그 간 직위 특성을 고려하지 않은 일률적인 순환보직 관행이 공무원의 전문성 저하 등 행정 비효율을 초래하여 왔고, 특히 통상?국제협력 등 대외협상분야의 경우 상대국 담당자는 해당 직위에서 장기간 근무하여 이슈?이력(history)관리 및 국제적 네트워킹 등에서 우위를 점하고 있는 데 반해 우리의 경우에는 잦은 순환보직으로 전문성이 부족하여 국익을 훼손하는 사례가 있어 왔다.
이와 관련 박근혜 대통령도 최근 세월호 사고 관련 대국민 담화에서 “순환보직제를 개선해 업무의 연속성과 전문성을 유지할 수 있도록 하겠다”며, 인사관리체계의 혁신을 강조한 바 있다.
이에 따라 안전행정부는 담화 후속조치의 일환으로 각 부처의 직위를 장기 재직이 필요한 분야와 순환보직이 필요한 분야로 구분해 관리하는 “직위유형별(Two-Track) 보직관리”를 7월 1일부터 전면 시행한다고 밝혔다.
정부는 우선 각 부처의 직위를 ‘장기 근무형’과 ‘순환 근무형’으로 크게 구분하고 해당 직위에서의 업무 수행에 요구되는 전문성의 상대적 수준에 따라 유형을 4가지로 세분화하여 보직관리를 차별화 할 계획이다.
특히 전문가를 전략적으로 육성해 나갈 필요가 있는 분야(유형①)는 해당 직위를 전문직위로 지정해 동일 분야는 전문직위군(群)으로 묶어 전문직위는 4년, 전문직위군에서는 8년간 전보를 제한키로 했다.
근무기간에 따라 수당?가점 등 인센티브를 차등 부여하며, 국?과장 직위에는 해당 분야 장기 재직자를 선발함으로써 전문성이 지속적으로 관리되는 체계를 구축할 계획이다.
또한 기존의 순환보직 직위라 하더라도 법령상 전보제한기간이 엄격히 준수될 수 있도록 관리를 강화해 나가기로 했다.
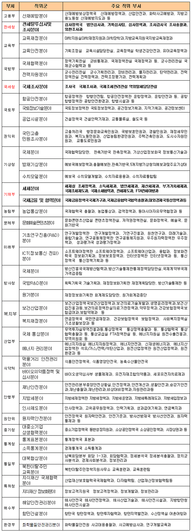
안전행정부는 각 부처의 직위유형분류 결과 중앙행정기관 일반직 직위 중 전략적 전문성이 필요하여 장기 재직하게 될 전문직위는 본부 정원 기준으로 2,378개(11.7%)이며, 전문직위군은 43개가 지정되었다고 밝혔다.
기관별로는 정책업무가 많은 부(部) 단위가 집행기능을 주로 수행하는 처?청에 비해 전문직위 지정 비율이 약 3% 높은 수준으로 나타났다.
또한 분야별로는 국제관계에서 국익을 확보해야 하는 분야, 국민의 생명·안전 및 생활과 직결되는 분야, 장기적 관점에서 국가 미래전략 수립과 성장동력 발굴이 필요한 분야 등을 중심으로 지정됐다.
안전행정부는 “그 동안 공직 전문성 제고를 위한 많은 제도적 노력이 있었지만, 공직 내 관행과 공무원 인식변화가 뒤따르지 않아 소기의 성과를 거두는 데 한계가 있었다”면서 “향후 제도 운영성과를 분석하여 ‘장기 근무형’ 규모를 확대해 나갈 계획”이라고 밝혔다.
[전문직위군 현황]

